在日常生活中,一次性纸杯是十分方便的日用品。但如果说,一次性纸杯+热水,会释放大量的微塑料,你还会选择吗?

近日,浙江大学生命科学研究院蒋超实验室在环境领域国际著名期刊《Journal of Hazardous Materials》上发布了最新研究成果,首次系统揭示了在使用一次性纸杯饮用热水时,释放的微塑料在孕鼠体内的组织特异性积累以及对代谢、生殖和后代的毒性影响。
当微塑料进入体内,哪些器官积累量最高?对身体健康会产生什么危害?如何减少微塑料的危害?
已有研究显示,针对环境而言,微塑料的影响体现在水生生态系统中生物的健康状态与生命周期缩短,以及土壤肥力的减退与生态平衡的破坏;而对于人类而言,微塑料可能通过呼吸、饮食和皮肤接触,最终在人类体内累积。
虽然不会有人直接吃塑料,但通过食物的包装袋塑料袋、塑料瓶、塑料盒等,会有大量的微塑料直接进入人们的口中。据世界野生动物基金会的2019年研究结论,人们平均每周摄入大约5g塑料,相当于一张银行卡。
可能有人会问,如果选择不食用塑料装的食品,采用一次性纸质制品是否会更干净?答案仍然是否定的。
近年来,随着咖啡、奶茶的流行,一次性纸杯的使用量逐渐上升。但浙江大学生命科学研究院蒋超实验室最新研究表明,一次性纸杯在热水冲泡后,释放的微塑料会在体内组织积累,并对生殖和代谢产生毒性影响。

“一次性纸杯中,杯内层疏水膜遇到热水时,会释放大量的微塑料,随着人们饮用,微塑料便累积在体内。”浙江大学生命科学研究院研究员蒋超向记者解释道。
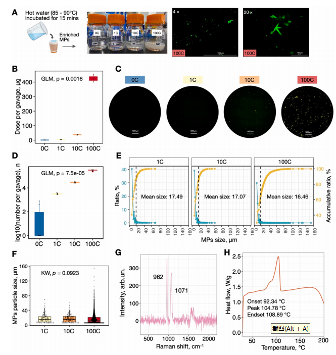
研究团队首先筛选了五个咖啡品牌的一次性纸杯,选择了释放微塑料最多且颗粒最小的品牌进行体内试验。随后,研究团队用热水冲泡一次性纸杯,静置15分钟后,浓缩并提取获得其中释放的微塑料,模拟人类日常一次性纸杯使用情况,按照不同的“剂量”将微塑料以灌胃方式喂给孕鼠,研究持续了母鼠的整个孕期。

微塑料累积在小鼠解剖图示意图;彩色渐变表示不同组织中微塑料的密度变化 图源:受访者提供
研究结果显示,微塑料对胎儿发育和母体生理产生了剂量相关的显著不利影响,在母鼠的12个组织器官及胎鼠中均检测到微塑料。“除了盲肠,其中胎儿的含量最高,微塑料呈剂量依赖性地偏好沉积在胎儿、胎盘、肾脏、脾脏、肺部和心脏等部位。”论文的第一作者陈琼介绍道。
当前,有研究表明,人的肺、肝脏、脾脏和肾脏组织样本中均检测到微塑料的存在。
此次团队研究还发现,胎儿和胎盘中的微塑料数量和粒径分布没有显著差异。这一发现表明,胎盘对微塑料并没有明显的过滤作用,微塑料可以直接通过胎盘进入胎儿体内,可能对胎儿健康构成潜在风险。
“我们在研究中发现,每日仅适度使用一次性纸杯饮用3.3杯热水,就足以显著改变盲肠微生物组、代谢功能和免疫健康,还会增加流产风险。”陈琼表示,微塑料可能通过影响母体生理状态,如诱发肝肥大,进而间接影响胎儿的发育和生长。值得注意的是,这些影响呈现出明显的剂量依赖性,即接触的剂量越高,影响越显著。
“我们常说,抛开剂量谈毒性都是没有意义的,但这些发现表明,即使是适度使用一次性纸杯,也可能导致肠道微生物组成和功能的显著变化,进而影响宿主的代谢和免疫功能。”蒋超说道。

微塑料暴露导致组织特异性转录组畸变,具有潜在的健康影响 图源:受访者提供
如今,越来越多的研究人员证实了人体多个组织器官存在微塑料,但是否有证据可以确定微塑料会对人体健康产生不良影响?
几年前,因为对微塑料的广泛关注,世界卫生组织(WHO)专门审议了微塑料健康风险的问题并形成了第一份微塑料对人类影响的总结报告。报告核心内容为,微塑料无处不在,包括海洋、淡水、饮用水、食物和空气中都有,但并未发现它对人类健康构成风险的确切证据。
现阶段,有关微塑料对人体的健康影响的试验有限。蒋超表示,近年来,国内外关于微塑料的研究报道有很多,虽然还没有充分证据表明这类微塑料会引发人类疾病,但鉴于其在环境及人体的发现日益增多,再结合此次研究结果,需要进一步评估和应对这些潜在健康危害。
虽然微塑料是否真的能直接引发人类疾病和对人体健康有多大危害还未得到证实,但可以防范于未然,从源头上采取措施。
为了避免人类的五脏六腑都都变成“塑料制品”,最好的办法就是减少摄入。蒋超建议,应尽量减少塑料包装食品和饮品的选择,使用玻璃或非塑料的餐饮器具,少用塑料容器和纸杯加热食物、装热食。
“对于正在备孕或是已经怀孕的准妈妈们,需要格外留意,针对此次研究结果,她们极可能是微塑料潜在风险的高危人群。在日常生活中,应尽量避免与微塑料的过多接触,以保护自己和宝宝的健康,不建议喝一次性纸杯包装的饮品,如奶茶咖啡等。”此外,蒋超还提醒道,油类食品可能可以进一步增加微塑料的释放量,所以在点外卖的时候尽量减少点高油类。

基因基准剂量模型分析表明怀孕小鼠每日安全剂量为2-4杯 图源:受访者提供
蒋超表示,通过研究,也是希望从科普的层面提升公众的警觉性,微塑料已经悄无声息地融入了我们的日常生活,它们的存在比许多人想象的要近得多。
他强调,尽管目前对于微塑料的具体影响及其剂量效应关系仍需进一步探索,但提前建立这种意识至关重要,也希望推动社会各界对这一问题给予足够的重视,进而促进相关食品安全法规的制定与完善。
据了解,浙江大学生命科学院蒋超实验室主要围绕暴露组和微生物组在各类自然和人体环境的多样性、功能、进化动态、环境互作展开多学科交叉的前沿研究。
毋庸置疑,微塑料已经悄然渗透至人类的日常生活环境之中,成为了一个不容忽视的存在,评估这些微小颗粒对人体健康的潜在威胁,剖析其危害人体的具体机制,并积极探索有效的应对策略,是蒋超及其团kaiyun登录入口 开云平台网站队成员们正在努力的目标。