塑料制品行业作为发展历史悠久的轻工业产业,2019-2022年投融资金额整体上涨,2023年下滑较大。根据IT桔子数据库,2020-2023年塑料制品行业每年投融资事件均为4起,投资金额波动巨大,2023年投资金额同比下降56.8%,近乎腰斩。2024年上半年我国塑料制品行业融资规模仍持续减小,尚未发生融资事件。

从单笔融资金额来看,2019平均单笔融资金额仅有0.125亿元水平,2021年涨至2.4亿元,投资数量翻一番的情况下,平均融资金额增加超18倍,反映出行业发展出一定的集中,但随后2023年又迅速滑落至1.1亿元,反映出近期市场对塑料制品行业投资热情减弱,持谨慎态度。

从塑料制品行业的投资轮次分析,该行业融资轮次近年来开始集中在早期阶段,B轮及B轮之后kaiyun登录入口 开云平台网站的融资减少。根据前文的分析,近年来塑料制品行业的融资事件不变、融资金额呈波动趋势,结合轮次分析来看,早期轮次创业公司融资事件占比仍较大,反映出行业尚有处于“风口”的机会。

从塑料制品行业的企业融资区域来看,塑料制品行业发展具有显著的地区特征,不同地区融资状况差异很大。2019年以来,北京市企业最多,达到了6起,其次是浙江和安徽的3起。
从2019-2023年融资企业的主营经营业务得知,企业定位主要分为两类,一类是关于塑料制品的生产制造,另一类是上游化工原料和加工机械制造上。从投资热点上看,上游融资近年减少,从2020-2021年的两起下降到2022-2023年的1起融资事件。
此外,从企业主营业务产品上看,近年来塑料制品上游企业获得融资机会增加,尤其在改性塑料领域,表明市场注重塑料制品性能,而塑料制品中可降解塑料占比呈先上升后下降趋势,表明当前可降解塑料在技术突破等方面上还有一定的门槛。

根据对塑料制品行业投资主体的总结,目前塑料制品行业的投资主体以资本类组织机构为主,占比高达81.1%,代表性投资主体有峰瑞资本、中关村启航基金、前海母资金等;实业类的投资主体有彤程新材、陕西科控等。

塑料制品不仅作为日常生活消费用品,也是工业中重要原料的一种,通过在中国证券投资基金kaiyun登录入口 开云平台网站业协会中搜索日化品,我们找到两家代表性投资管理有限公司。

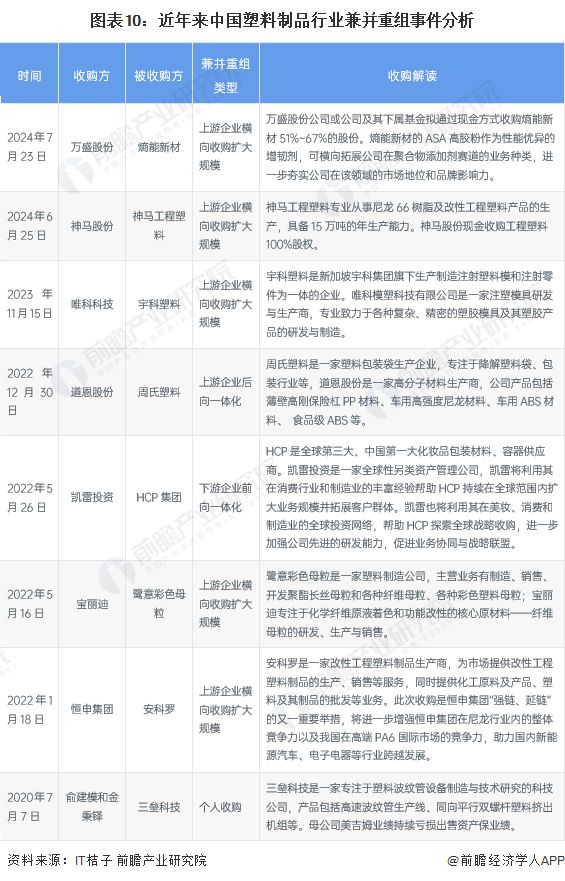
近年来中国塑料制品行业经过激烈竞争,经过多轮整合,有如下兼并重组事件,从行业整体角度看,目前兼并重组的类型主要为上游企业横向收购扩大规模。

2023我国塑料制品行业投融资规模缩水严重,据IT桔子数据库,截至2024年8月1日,国内今年甚至尚未发生塑料制品行业投融资事件。过去几年,我国塑料制品投融资主要集中在北京地区,以资本类投资机构为主进行行业投资,但缺少行业相关基金。从并购角度上看,大多是通过上游并购重组扩大规模。

更多本行业研究分析详见前瞻产业研究院《中国塑料制品行业产销需求与投资预测分析报告》。
同时前瞻产业研究院还提供产业新赛道研究、投资可行性研究、产业规划、园区规划、产业招商、产业图谱、产业大数据、智慧招商系统、行业地位证明、IPO咨询/募投可研、专精特新小巨人申报等解决方案。在招股说明书、公司年度报告等任何公开信息披露中引用本篇文章内容,需要获取前瞻产业研究院的正规授权。
更多深度行业分析尽在【前瞻经济学人APP】,还可以与500+经济学家/资深行业研究员交流互动。更多企业数据、企业资讯、企业发展情况尽在【企查猫APP】,性价比最高功能最全的企业查询平台。
特别声明:以上内容(如有图片或视频亦包括在内)为自媒体平台“网易号”用户上传并发布,本平台仅提供信息存储服务。
女子逃亡27年后被抓 亲生女儿都不知道她的线岁的王学勤晋升副省级 曾与大学生现场PK引体向上
女子逃亡27年后被抓 亲生女儿都不知道她的线岁的王学勤晋升副省级 曾与大学生现场PK引体向上
开学必备王朝霞活页默写和计算,题量少而精,学一课练一课,每天15分钟夯实基础